Prime Mortgage
Business Solutions
Loan Processing
- Home
- Loan Processing
Why Outsource Mortgage Processing Services?
Whether you're looking for a quick solution or require a complete outsourced mortgage processing solution, Prime Mortgage Business Solution is the answer.
We provide:
- High level of client service & fast turnaround
- Better cost management
- Flexible costs in changing market conditions
- Better risk management with regulatory compliance
Processing
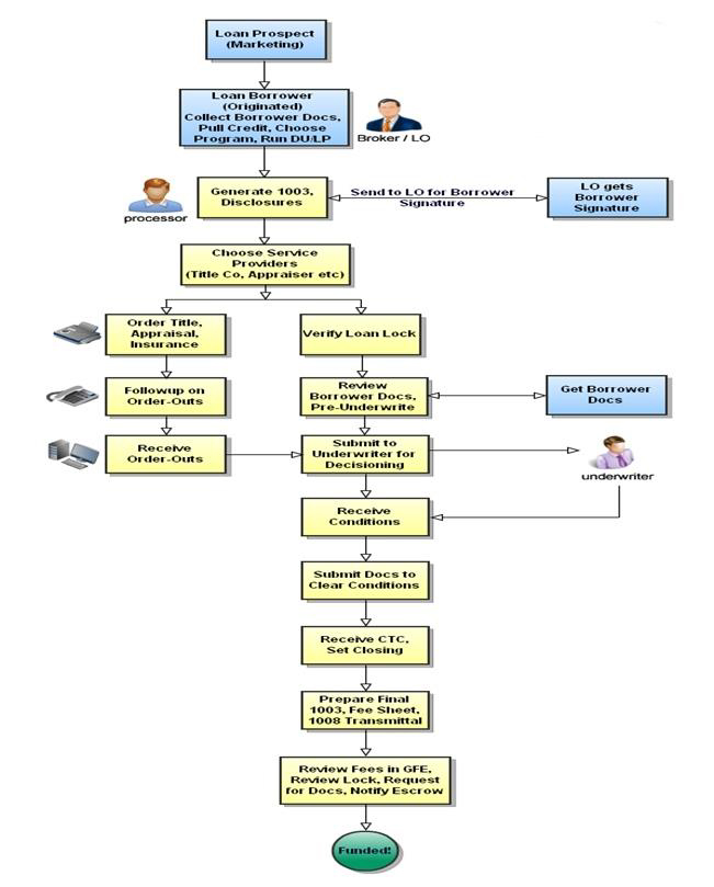
Our Loan Processing Services can assist mortgage brokers and lenders in streamlining their business processes to reduce loan processing time, processing costs and increase their ability to close more loans. We can provide you with a custom-fit business solution to help you originate loans in complete compliance with regulations. We check the entire package and communicate with Mortgage Broker, LO, LOA and Underwriter at every step in the process.
- Collect & Review Borrower Docs (Paystubs, W2-s, 1040, Bank Statements, Pension Statement, Divorce Decree, Child Support, Mortgage Statements, Escrow Documents etc)
- Pull Credit Report
- Enter Uniform Residential Application (Form 1003) in LOS
- Generate GFE and TIL Disclosures
- Collect Signed Disclosures
- Verify Disclosures are Accurate and Complete
- Order VA and FHA Case Numbers for Government loans
- Order Title and Payoffs
- Order Appraisal, Flood Cert, VOE, VOR, VOD, VOM
- Order Insurance and Survey, if applicable
- Verify Lock
- Submit to Lenders / Underwriters
- Clear Conditions
- Receive CTC and set Closing
- Prepare Closing Docs
Challenge:
Inconsistent loan volume can make it difficult for lenders of all sizes to maintain consistent profit margins. Furthermore, hiring full-time specialized loan processors for each step in the loan processing cycle can be costly, especially during market downtimes.
Solution:
We offer outsourced loan processing services that cover every incremental step of the cycle, from loan application receipt to loan closing to servicing transfer, thereby replacing the need for expensive in-house loan processors.
LOANLY Firm Devoted to Our Teams
Lorem Ipsum is simply dummy text of the printing and typesetting industry.
Lorem Ipsum is simply dummy text of the printing and typesetting industry. Lorem Ipsum has been the industry's standard dummy text. Lorem Ipsum has been the industry's standard dummy text.
Lorem Ipsum is simply dummy text of the printing and typesetting industry. Lorem Ipsum has been the industry's standard dummy text.
- Lorem Ipsum
- Lorem Ipsum
- Lorem Ipsum
- Lorem Ipsum
© Prime Business Solutions - 2019 - 2025 | All Right Reserved.
Website Maintained By Omkaars Web
